mobile-testing-trends-cover

11 Mobile testing trends you need to know about

How often do you receive update notifications for your mobile apps? Every few days, for sure. And no wonder, since an estimated 3.5 billion people own smartphones, the mobile sector stands out as a prominent market in software development.

The increasing demand for mobile apps and software has led to rapid development in the industry. However, this has also highlighted the importance of efficient bug fixing and quick releases. To ensure smooth performance, it is crucial to carry out early testing and automation. Therefore, staying updated with the latest mobile testing trends is essential for customer satisfaction.

We can help you drive localization as a key initiative aligned to your business goals

Contact us

1. Cloud testing

Cloud testing is an effective method for testing intricate applications. It enables developers and QA experts to test applications across different devices and operating systems without needing physical ownership or maintenance. Additionally, its scalability makes it suitable for both small and large development teams, providing real-time testing capabilities and streamlined result tracking and analysis, thus making it an increasingly favored option for enterprises globally, with its adoption expected to continue growing in the coming year.
testing-clouds
However, this approach has drawbacks, notably the expense of non-open-source tools and the time and effort required to learn cloud testing principles. Nevertheless, the undeniable benefits of cloud testing are prompting many companies to embrace this innovative mobile testing trend, using platforms like BrowserStack, Perfecto, and Sauce Labs.

2. AI

Artificial intelligence (AI) represents a significant advancement across the development cycle, with automation taking precedence whenever it matches manual testing quality, a trend expected to persist. 

With AI and machine learning (ML), developers can prioritize tests, optimize coverage, and identify redundancies, leveraging ML's ability to uncover overlooked testing issues through data analysis.
impacts-of-qa-jobs
Furthermore, AI's image and object recognition capabilities enhance UI testing, detecting anomalies imperceptible to human testers. Despite AI's early stages, its transformative impact on app testing is evident. It offers faster, more accurate results, particularly for applications requiring human interaction like chatbots and voice assistants, and reduces redundant test cases. These benefits address testing bottlenecks, freeing human testers for higher-level tasks and thus reshaping app development and testing methodologies.

How to use AI to enhance mobile testing

Using AI to enhance mobile app testing is becoming increasingly prevalent, with notable impacts across various testing aspects:

  • Test Automation: AI-powered tools can automate test scripts, mimic user interactions across devices and operating systems, and adapt to UI changes, reducing maintenance efforts.
  • Test data generation: AI generates realistic test data, covering various scenarios, masks sensitive data, and adapts data generation processes as the app evolves.
  • Visual Testing: Visual AI tools compare app screenshots against baseline images, identifying visual regressions and ensuring consistent visual quality across devices.
  • Natural Language Processing (NLP): NLP aids in test case creation and management by converting plain language test cases into automated scripts and identifying potential issues.
  • Test Case prioritization: AI algorithms prioritize test cases based on historical data and user behavior, focusing on critical areas first.
  • Predictive Testing: AI predicts potential issues based on historical data, alerting testers to likely problem areas and recommending effective testing strategies.
  • Performance Testing: AI-driven tools simulate virtual users, stress-testing the app to identify performance bottlenecks and providing insights into performance optimization.
  • Security Testing: AI scans code and data flows to identify vulnerabilities, recognize patterns indicative of vulnerabilities, and generate reports for quick remediation.
  • Regression Testing: AI automates regression testing by identifying areas needing retesting based on code changes, selecting suitable regression tests, and reducing the need for manual testing.

3. Low-code and scriptless automation

The popularity of low-code and scriptless test automation is increasing, enabling faster and simpler testing of mobile apps. Non-technical testers can design and automate testing scenarios without coding experience, allowing team members with customer insight to provide valuable feedback on user experience issues. Integrating low-code automated web testing into your mobile app testing strategy facilitates streamlining and scaling business operations while broadening testing coverage.

How does it work?

Scriptless testing offers two primary methods:

  • Recording manual testing sessions for playback and 
  • Creating test flow diagrams for execution.

The record and playback method, currently the most popular, involves manually executing test cases while the tool records actions to generate automated scripts. Alternatively, test-flow diagrams consist of structured test blocks, triggering automated test script runs based on specified actions in the diagram.

Scriptless testing is beneficial for testers of all levels, providing an accessible option for beginners entering automated testing and offering seasoned testers a swift way to execute tests and obtain results without script development.

scripted-vs-scriptless-test-automation

4. Shift-Left testing

Embracing shift-left testing involves moving various testing procedures earlier in the software development lifecycle to detect and address issues sooner, thereby reducing time-to-market for global organizations. This strategy proves particularly beneficial amid economic downturns, enabling companies to preemptively mitigate risks and enhance profitability by avoiding costly rework and delays later in the development cycle. 

How to implement shift-left testing

While it's impossible to turn back time to prevent software issues, there are practical steps you can take:

  • Embrace automated testing, covering unit tests, UI tests, integration tests, and API endpoint checks.
  • Establish an internal testing program, allowing colleagues to explore builds for bugs and usability improvements. Provide installable builds with clear context and prioritize feedback collection for actionable insights.
  • Transition from internal testing to external beta testing and invite outside testers to provide fresh perspectives and locate bugs. 

5. Geolocation testing

Conduct thorough geolocation testing to ensure optimal functionality and compliance with varied regulations in different locations. While some companies use VPN and other geolocation spoofing methods, real device geolocation testing is a more reliable and efficient solution, as it allows enterprises to improve their QA team's efficiency without requiring a physical presence in multiple regions.

Best practices for geolocation testing

Geolocation testing ensures optimal performance and compliance of websites and mobile apps across diverse regions. Here are some best practices to follow:

  • Identify target regions and specific testing requirements, considering language, culture, network conditions, and regulations. Define a comprehensive testing scope.
  • Create test environments mirroring real-world usage conditions in each target region using proxy servers, VPNs, or cloud-based platforms with geolocation capabilities.
  • Simulate various network conditions, such as speed, latency, and bandwidth, to evaluate performance under realistic scenarios and optimize digital assets accordingly.
  • Verify language translations, date/time formats, currency conversions, and other region-specific elements to ensure proper localization and internationalization.
  • Ensure adherence to regional regulations concerning data protection, privacy, and accessibility, verifying secure handling of user data using compliance testing.
  • Involve local users or crowd-testing platforms such as Global App Testing to gather feedback on usability, language, cultural appropriateness, and region-specific issues.
  • Continuously monitor website and app performance from different locations to detect and address real-time performance issues or regional variations.
Join the webinar series all about global product growth

Click here to see more



6. Security testing

The growth of mobile apps has been substantial, yet many companies have overlooked security considerations. While gaming apps may thrive on microtransactions, financial apps, for instance, demand maximum security. With data flow escalating to unprecedented rates, any leaks can result in substantial financial losses for developers. Mobile application security testing evaluates code and configuration issues in a simulated production environment, ensuring any issues are rectified before deployment.

How to implement security best practices

Implementing certain practices is imperative:

  • Penetration testing: Ensuring app robustness and identifying vulnerabilities that could lead to data breaches.
  • Cybersecurity testing: Securing systems and internal servers effectively.
  • Various testing methodologies: Employing multiple forms of testing, from robust penetration to scriptless test automation.

7. Accessibility testing

Ensuring software products are accessible to all users has become a significant priority for software companies. Websites and mobile apps that lack accessibility for people with disabilities limit customer reach, potentially directing businesses to competitors and exposing companies to legal liabilities. According to the World Health Organization, approximately 1.3 billion people, or 16% of the global population, experience significant disabilities. With the recent implementation of the European Accessibility Act in June 2025, the EU aims to prioritize digital product accessibility. 

This legislation and other country laws emphasize the need for companies to adhere to accessibility standards in mobile apps:

  • App testing must now cover a broad range of accessibility criteria, including screen reader compatibility, color contrast ratios, touch target sizes, and voice navigation.
  • Although automated tools can detect many accessibility issues, manual testing is essential to ensure mobile apps offer a genuinely accessible user experience.

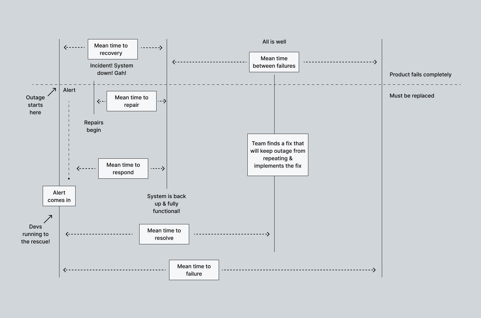
8. MTTD and MTTR metrics

MTTD refers to the average time it takes to detect a problem or issue within an application. At the same time, MTTR is the average time it takes to resolve that problem once it's been detected. To stay competitive and responsive to market demands, developers strive to minimize both MTTD and MTTR.

mottd-and-mttr-metrics

How to track these KPIs

One effective approach to achieving this is to use a DORA metrics dashboard to track DevOps Research and Assessment (DORA) metrics. These metrics provide quantifiable performance measures, enabling teams to pinpoint areas for improvement and optimize their development processes. The four key DORA metrics include:

  • Deployment Frequency: This metric measures how often code changes are deployed to production. A higher deployment frequency indicates a more agile and responsive development process.
  • Lead Time for Changes: This metric tracks the time it takes for a code change to be implemented and deployed into production. Shorter lead times signify greater efficiency in delivering updates and features to users.
  • Mean Time to Recovery: MTTD measures how quickly a team can detect and respond to incidents or failures within the application. Rapid detection and recovery minimize downtime and ensure a smoother user experience.
  • Change Failure Rate: This metric assesses the percentage of changes that result in failures or defects once deployed. A lower change failure rate indicates greater stability and reliability of the application.

9. IoT Testing

The rapid evolution of IoT technologies is reshaping consumer markets, with wearables emerging as a prominent trend. These interconnected IoT devices, from smartwatches to home accessories, are increasingly prevalent in everyday life. However, this interconnectedness also amplifies cybersecurity risks, necessitating comprehensive testing of associated IoT devices and applications.

Key test cases for IoT-focused testing in 2025 include:

  • Data Sanitization and Security Testing: Ensuring robust security measures and data sanitization techniques to safeguard sensitive information transmitted and stored by IoT devices.
  • Integration Testing: Validating seamless communication and interoperability between IoT devices, such as smartwatches, headphones, and smart home accessories, often connected via Bluetooth tethering.
  • Protocol Testing: Verifying the reliability and efficiency of data transfer protocols utilized by IoT devices, enhancing the integrity of data exchanges.

10. Shift Towards Automation

Automation has become a dominant trend in mobile app development, offering significant advantages that continue to shape the landscape. Moreover, there is a growing inclination among QA professionals to expand their automation efforts further in the future.

Advantages of Automated Testing

1. Faster execution: Automation accelerates the mobile app testing process, yielding notable speed improvements. While manual testing typically takes 3 to 5 days, automated testing can accomplish the same procedures in approximately 3 to 6 hours.
2. Repeatable and consistent: Automated testing ensures consistent results as the testing scripts remain unchanged for each iteration. This consistency fosters a continuous testing process, eliminating variations in testing outcomes.
3. Cost-effectiveness in the long run: The long-term benefits include enhanced customer retention and reduced expenditure on an in-house team of manual testing professionals.

11. Impact of 5G networks

The widespread adoption of 5G networks introduces new testing requirements to accommodate faster data speeds, reduced latency, and enhanced performance in real-world scenarios. Key areas for testing in the context of 5G networks include:

  • Robust testing protocols are essential to verify the app's resilience under varying network conditions, guaranteeing seamless user experiences.
  • Testing methodologies should optimize data usage patterns within the app, enhancing user accessibility and affordability.
  • Testing novel features enabled by 5G technology, such as augmented reality (AR) and virtual reality (VR) integrations.
statista-statistics

Conclusion

During the second quarter of 2022, mobile devices took the lead in global website traffic, accounting for 59% of total visits. While this trend offers promising opportunities for software development, operations, and quality assurance sectors, it also requires steadfast dedication. Users now anticipate top-notch user experiences and robust data security measures. Falling short of these expectations could lead users to seek alternatives. Therefore, emphasizing the creation of apps that offer smooth user experiences is beneficial and essential for maintaining business competitiveness and building customer loyalty.

How can Global App Testing help?

Global App Testing provides tailored services to assist mobile app developers and businesses in testing their apps through the following services:

  • Crowdsourced Testing: Our global community of professional testers conducts comprehensive testing across various devices, platforms, and locations, ensuring real-world conditions to uncover potential issues.
  • Localization Testing: With testers worldwide, we verify functionality, usability, and linguistic accuracy across different regions and languages, ensuring resonance with diverse cultural backgrounds.
  • Device Fragmentation Testing: We cover various devices (smartphones, tablets, wearables) with different operating systems and versions, identifying compatibility issues for a consistent user experience.
  • Regression Testing: Our team conducts thorough tests to maintain app stability and reliability over time.
  • Performance Testing: We evaluate performance under different conditions (network speeds, device configurations, user scenarios) to identify bottlenecks and ensure optimal performance.
  • Usability Testing: Assessing usability and interface design, we gather feedback from real users to identify issues and suggest improvements for enhanced satisfaction and retention.

Are you interested to learn more?
Let’s schedule a call with our QA specialist today!

We can help you drive global growth, better accessibility and better product quality at every level. 

Contact us

Keep learning

Three ways that testing can drive global growth
AI testing - everything you need to know
10 Mobile app testing best practices